[
幼专首页
]
网站首页
学校概况
新闻公告
招生动态
招生章程
招生计划
录取公示
招生简章
当前位置:
首页
>>
新闻公告
>>
正文
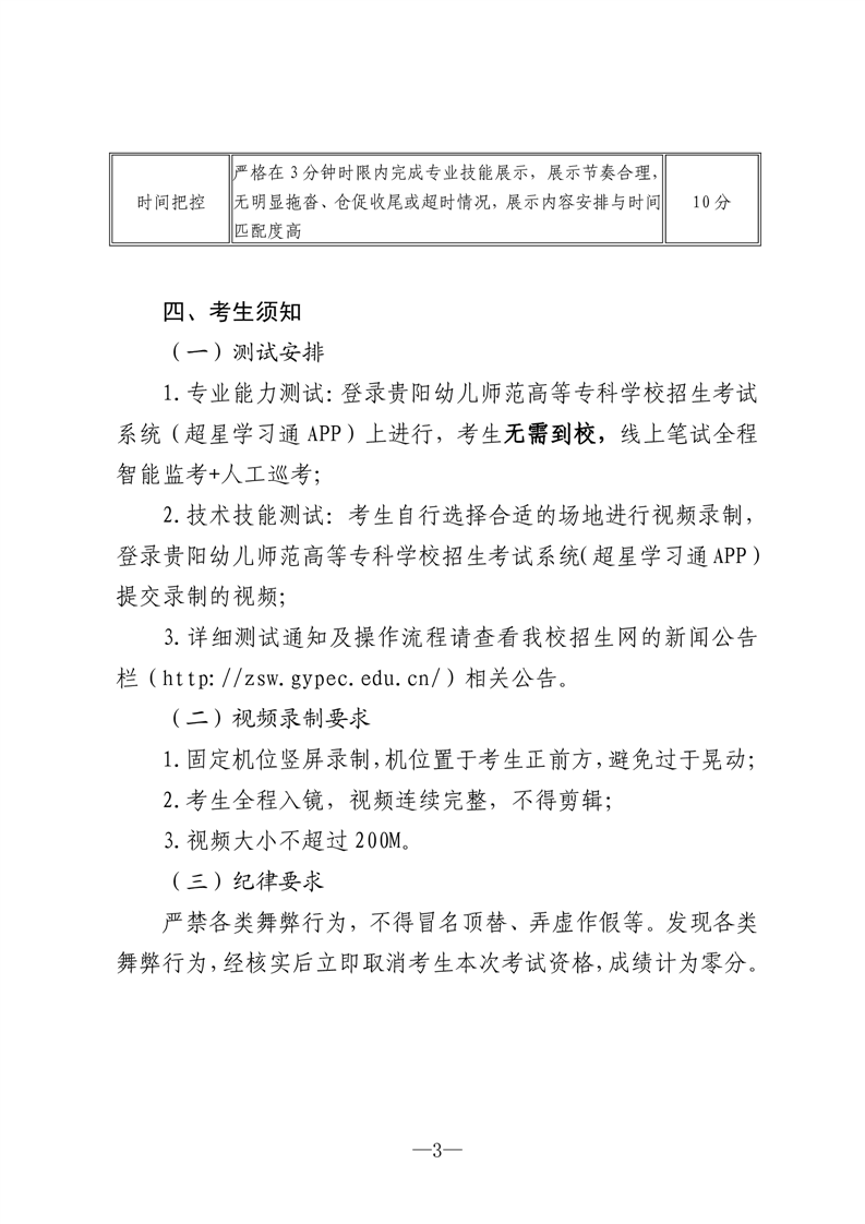
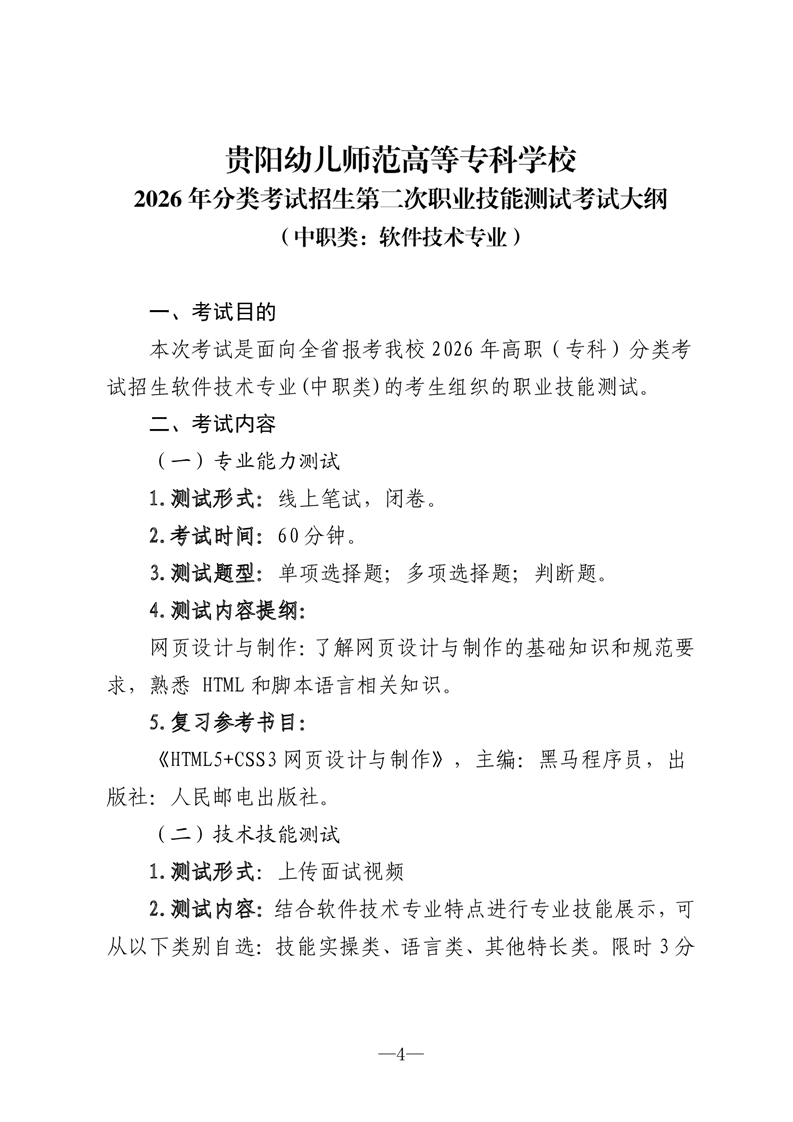
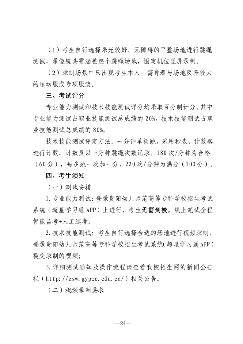
【中职类】贵阳幼儿师范高等专科学校2026年分类考试招生第二次职业技能测试考试大纲
来源:
作者:
编辑:
招生与就业处
日期:
2026-04-17
点击率:
522
[我要打印]
[关闭]
摘要:
引题:
关键字:
作者:
编辑:
招生与就业处
上一篇:
【高中类】贵阳幼儿师范高等专科学校2026年分类考试招生第二次职业技能适应性测试考试大纲
下一篇:
【专项类】贵阳幼儿师范高等专科学校2026年分类考试招生第二次职业技能适应性测试考试大纲
网站声明
网站管理|
Copyright©贵阳幼儿师范高等专科学校招生与就业处